• Claude Code, SDK

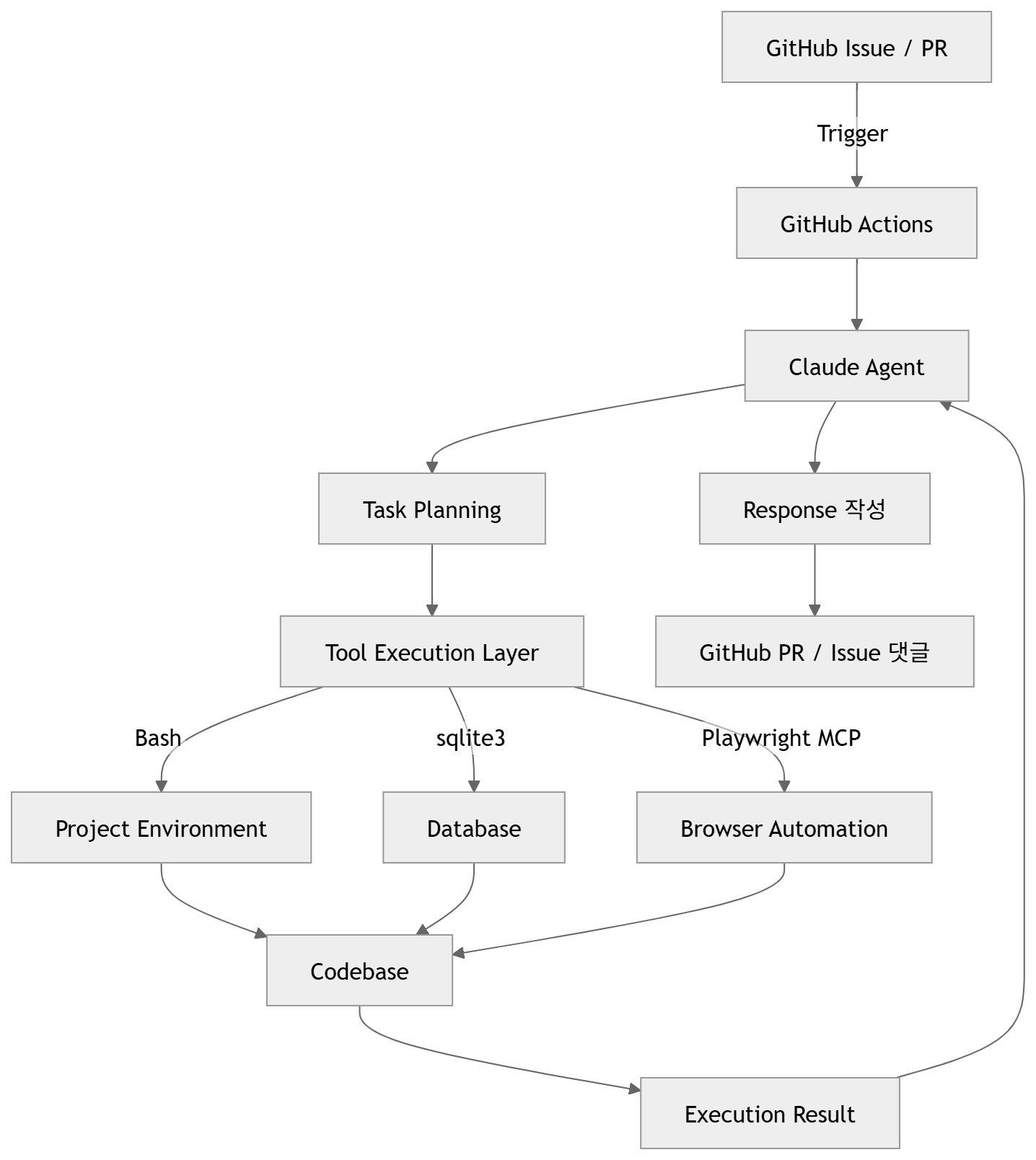
    1. Claude Code SDK 개요터미널에서 사용하던 Claude Code의 강력한 기능을 TypeScript, Python 등의 코드로 직접 제어할 수 있게 해주는 도구입니다.동일한 능력: 터미널 버전과 똑같은 도구(Tools)와 지능을 사용합니다.설정 상속: 해당 디렉토리의 .claude 설정 파일들을 그대로 따릅니다.주요 용도: 대규모 자동화 파이프라인 구축, 커스텀 도구 제작. 2. 기본 사용법 (TypeScript 예시)import { query } from "@anthropic-ai/claude-code";const prompt = "./src/queries 디렉토리에 중복된 쿼리가 있는지 찾아줘";// 비동기 반복문(for await)을 통해 메시지 흐름을 실시간으로 수신for await..

  • 1.훅 정의먼저 .claude/settings.local.json 파일에 훅을 정의 Matcher: Read와 Grep 도구를 모두 감시하도록 설정합니다. (| 연산자 사용)Command: 작성할 스크립트 경로를 지정합니다."PreToolUse": [ { "matcher": "Read|Grep", "hooks": [ { "type": "command", "command": "node ./hooks/read_hook.js" } ] }] 2. 훅 스크립트 구현 (read_hook.js)이 스크립트는 Claude가 보내는 JSON 데이터를 분석하여 실행 여부를 결정합니다.async function main() { const chunks = []..

  • 1. 훅(Hooks)의 기본 개념훅은 Claude가 파일 읽기, 쓰기, 명령어 실행 등의 도구를 사용하는 과정 사이에 개입하여 사용자가 정의한 코드를 실행하는 기능입니다. PreToolUse 훅: 도구가 실행되기 직전에 작동합니다. (제어 및 차단 가능)PostToolUse 훅: 도구가 실행된 직후에 작동합니다. (추가 작업 및 피드백 가능)기존 Claude 동작 흐름User 요청 → Claude → Tool 선택 → Tool 실행 → 결과 반환Hook 적용시User 요청 → Claude → (PreToolUse Hook) → Tool 실행 → (PostToolUse Hook) → 결과 반환 이에 대한 동작 흐름은 langchain의 middleware를 이해한다면 해당 동작 방식을 이해하기 쉽습니..

  • 1. MCP1-1. MCP(Model Context Protocol)란?Claude에게 기본적으로 없는 새로운 도구와 능력을 부여하는 서버입니다. 로컬이나 원격에서 실행되며, Claude가 데이터베이스에 접근하거나 웹 브라우저를 직접 조작할 수 있게 해줍니다. 1-2. Playwright MCP 서버 설치 및 설정Playwright를 추가하면 Claude가 실제 브라우저를 띄워 웹페이지를 확인하고 상호작용할 수 있습니다.설치 명령어: (Claude Code 내부가 아닌 일반 터미널에서 실행)claude mcp add playwright npx @playwright/mcp@latest 권한 승인 자동화: 매번 물어보는 승인 창이 번거롭다면 .claude/settings.local.json 파일을 수정합니다..

  • 1. 커스텀 명령어 생성 방법특정한 폴더 구조를 만들고 마크다운(.md) 파일을 추가하면 슬래시(/) 명령어가 자동으로 생성됩니다. 경로: [프로젝트 루트]/.claude/commands/파일 생성: 원하는 명령어 이름으로 파일을 만듭니다. (예: audit.md → /audit 명령어 생성)적용: 파일을 저장한 후 Claude Code를 재시작해야 새 명령어가 인식됩니다.2. 명령어 활용 사례 (예시)명령어 파일 안에 Claude가 수행해야 할 단계별 지침을 적어두면 복잡한 워크플로우를 한 번에 실행할 수 있습니다. 예시 (보안 점검): audit.md#audit.mdThis audit command does three things:Runs npm audit to find vulnerable insta..

  • 1. CLAUDE.md1-1. /init 명령어와 프로젝트 분석새로운 프로젝트에서 Claude Code를 시작할 때 가장 먼저 실행해야 하는 명령어입니다.역할: Claude가 프로젝트 전체 구조, 아키텍처, 주요 파일 및 명령어를 분석합니다.결과물: 분석 내용을 바탕으로 CLAUDE.md 파일을 생성합니다.팁: 파일 생성 승인 시 Shift+Tab을 누르면 세션 동안 파일 쓰기 권한을 자유롭게 허용할 수 있습니다. 1-2. CLAUDE.md 파일의 역할과 종류 이 파일은 프로젝트에 대한 '지속적인 시스템 프롬프트' 역할을 하며, 모든 요청에 포함됩니다.파일명위치 및 용도공유 여부CLAUDE.md프로젝트 루트; 아키텍처, 스타일 가이드 등 공통 지침팀원과 공유 (Git 포함)CLAUDE.local.md프..

  • Copyright 2024. GRAVITY all rights reserved